各位考研学子,大家好。今天我们将为大家系统性地梳理关于考研复试评分全解析:重点院校特色评分细则的核心信息与相关要点。下文将深入解析考研复试评分全解析:重点院校特色评分细则的相关内容,文章内容详实,建议同学们仔细阅读,以期能为你们的择校与复习规划提供清晰的指引。祝愿各位备考顺利,一战成硕!
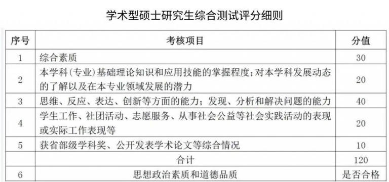
不同院校的复试评分规则虽基于通用框架,但结合专业特点有所调整,以下几所代表性院校的细则值得重点关注:
中国地质大学(武汉)经济管理学院
分值占比:专业能力及综合素质(70%)、个人素质情况(20%)、学业能力评价(10%);
特色:注重考生自述(1-2 分钟)环节,思辨能力、语言沟通、精神风貌等软实力占比达 20%,需重视表达逻辑与临场表现。
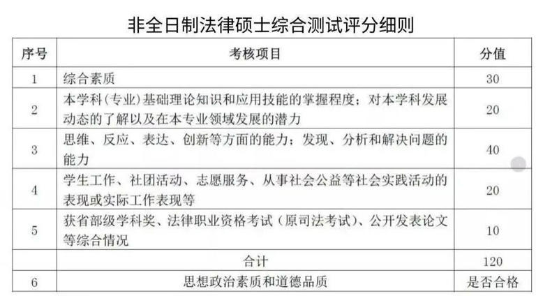
湖南大学法学院
专业测试(100 分 -15 分钟):抽题作答,重点考察知识准确性、逻辑性和思维拓展能力;

综合测试(120 分 -10 分钟):全日制法律硕士中,通过法律职业资格考试(A 证 15 分、C 证 10 分)加分力度大,非全日制则侧重实务工作表现;



外语测试(20 分 -5 分钟):明确划分 90 分以上、80-90 分、60-70 分、60 分以下四个等级,评分标准细致。
90 分以上:能听懂提问,回答问题,词句准确,基本无错误;说话连贯,停顿自然;回答切题,使用词句具有多样化和贴切、自然的特点;
80~90 分:基本能听懂提问,但不影响交流。回答连贯,有不自然的停顿或较多非必要的重复,回答切题,所用词句和句子比较贴切,但略显单调;
60~70 分:勉强听懂提问,使用词句错误较多,但是尚能表达思想;说话以句子片段为主,有些支离破碎的感觉;回答切题,所用词句和句子单调、死板。
60 分以下:无法听懂提问且回答不能准确使用词句,支离破碎,无法根据问题作出合适的回答。
燕山大学经济管理学院(适用 MBA)
专业知识占比高:专业课答题(70 分)指定参考书目(第五版周三多《管理学》),需精准复习教材内容;
结合工作经历考核:专业综合能力(50 分)围绕考生工作单位及岗位提问,考察工商管理知识的实际应用能力;
培养潜力单独计分:创新能力(15 分)、综合管理潜力(35 分),在职考生的工作创新经历、管理经验成为加分亮点。
备考关键提醒
材料准备要充分:需携带荣誉证书、论文、专利、成绩单等原件及复印件,确保信息真实,提供虚假材料将按考试舞弊处理;
重点复习专业课:多所院校专业课占比超 60%,部分院校甚至达到 80%,需对照目标院校指定教材、考试大纲精准复习,避免盲目刷题;
提前模拟演练:自我介绍、专业问答、外语交流等环节需反复练习,建议脱稿表达,避免紧张导致思路混乱;
关注院校特色:不同院校、专业的评分权重差异较大,需查找目标院校历年复试细则,针对性强化优势模块、弥补短板。
考研复试并非“玄学”,而是有明确评分标准的规范化考核。从通用框架到院校特色细则,专业能力始终是核心竞争力,科研创新经历、荣誉资质是重要加分项,而外语水平和综合素质则是顺利通关的基础保障。希望这份深度解析能帮考生摸清复试“打分逻辑”,精准定位备考重点。建议收藏本文,对照目标院校细则制定专属备考计划,提前准备、从容应对,相信你一定能在复试中脱颖而出,成功上岸理想院校!
以上便是对考研复试评分全解析:重点院校特色评分细则相关内容的一些盘点与梳理。希望这篇文章不仅能解答你当下的疑惑,更能为你的备考之路提供一份坚实的支撑与清晰的指引。感谢各位同学的阅读,启航教育将持续伴你前行。祝愿大家复习高效,笔下有神,在最终的考场上绽放光芒,成功圆梦!
【27考研辅导课程推荐】:27考研集训课程,VIP领学计划,27考研VIP全科定制套餐(公共课VIP+专业课1对1) , 这些课程中都会配有内部讲义以及辅导书和资料,同时会有教研教辅双师模式对大家进行教学以及督学,并配有24小时答疑和模拟测试等,可直接咨询在线客服老师领取大额优惠券。
热门下载
资料下载
院校解析
真题解析
考研数学
考研英语
考研政治
考研备考