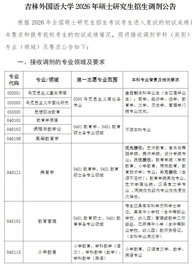
一志愿没有上岸也别放弃,调剂依然是通往研究生的重要途径。下面为大家带来吉林外国语大学2026年硕士研究生招生调剂公告。



原文链接:https://yjsy.jisu.edu.cn/info/1053/2728.htm
以上就是本次更新的全部调剂内容。提醒考生务必通过官方渠道申请,注意时间节点。如需复试指导、调剂策略分析,可持续关注启航考研,我们将全力助你上岸!
【27考研辅导课程推荐】:27考研集训课程,VIP领学计划,27考研VIP全科定制套餐(公共课VIP+专业课1对1) , 这些课程中都会配有内部讲义以及辅导书和资料,同时会有教研教辅双师模式对大家进行教学以及督学,并配有24小时答疑和模拟测试等,可直接咨询在线客服老师领取大额优惠券。
热门下载
资料下载
院校解析
真题解析
考研数学
考研英语
考研政治
考研备考