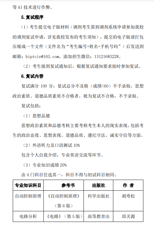
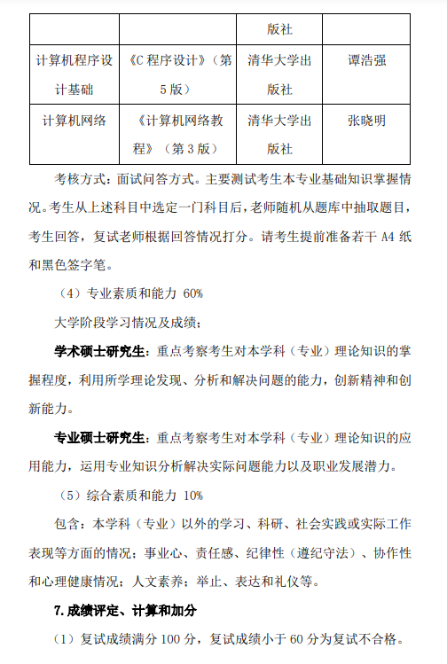
各大院校复试工作有序开展,官方复试录取分数线已陆续正式发布。复试分数线直观反映专业竞争强度,是考生自查排名、规划复试的关键依据。启航考研及时整理汇总各校最新分数数据,方便同学们快速查阅参考。下面带来北京石油化工学院2026年信息工程学院硕士研究生招生复试录取工作方案。






后续更多院校复试细则、拟录取名单及调剂信息会持续更新。认真结合分数线分析自身优势,针对性提升复试综合能力。锁定启航考研,第一时间掌握考研关键资讯,稳稳冲刺上岸。
【27考研辅导课程推荐】:27考研集训课程,VIP领学计划,27考研VIP全科定制套餐(公共课VIP+专业课1对1) , 这些课程中都会配有内部讲义以及辅导书和资料,同时会有教研教辅双师模式对大家进行教学以及督学,并配有24小时答疑和模拟测试等,可直接咨询在线客服老师领取大额优惠券。
热门下载
资料下载
院校解析
真题解析
考研数学
考研英语
考研政治
考研备考