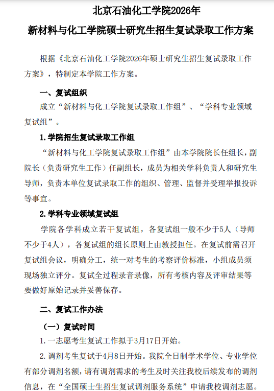
每年院校复试录取分数线公布后,都会成为考研人重点关注的核心内容。不同专业分数涨跌差距明显,直接影响复试备考与后续调剂选择。启航考研整合全网官方信息,一站式汇总各大院校复试分数线详情。下面的带来北京石油化工学院2026年新材料与化工学院硕士研究生招生复试录取工作方案 。







建议大家结合目标院校复试线,合理规划复习重点与备考方向。理性看待分数差异,积极调整状态。若需要考研辅导、院校数据分析,可随时了解启航考研相关课程。
【27考研辅导课程推荐】:27考研集训课程,VIP领学计划,27考研VIP全科定制套餐(公共课VIP+专业课1对1) , 这些课程中都会配有内部讲义以及辅导书和资料,同时会有教研教辅双师模式对大家进行教学以及督学,并配有24小时答疑和模拟测试等,可直接咨询在线客服老师领取大额优惠券。
热门下载
资料下载
院校解析
真题解析
考研数学
考研英语
考研政治
考研备考