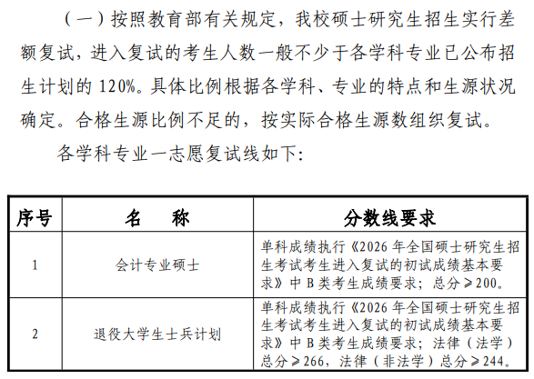
甘肃政法大学2026年硕士研究生招生复试分数线已公布,各专业分数线有升有降,首先祝贺各位过线考生,也希望未过线的考生不要气馁,重整旗鼓,尽快开始安排考研调剂事宜,预祝大家都能进入理想的院校。
甘肃政法大学2026年硕士研究生招生复试分数线


对于考生而言,每一分都可能影响未来的选择与出路。所以大家要认真备考,全力以赴,让自己的青春不留遗憾。
【27考研辅导课程推荐】:27考研集训课程,VIP领学计划,27考研VIP全科定制套餐(公共课VIP+专业课1对1) , 这些课程中都会配有内部讲义以及辅导书和资料,同时会有教研教辅双师模式对大家进行教学以及督学,并配有24小时答疑和模拟测试等,可直接咨询在线客服老师领取大额优惠券。
热门下载
资料下载
院校解析
真题解析
考研数学
考研英语
考研政治
考研备考