宁波工程学院2026年硕士研究生招生复试录取工作办法已公布,内容涉及复试分数线、复试时间、形式及资格审查等关键信息,请务必仔细查阅。如果大家还想了解更多2026考研复试信息,请继续关注启航教育考研复试栏目。
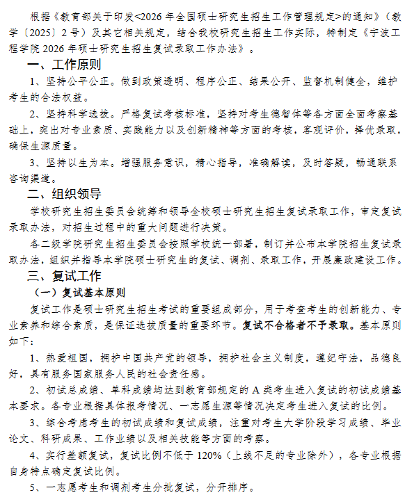
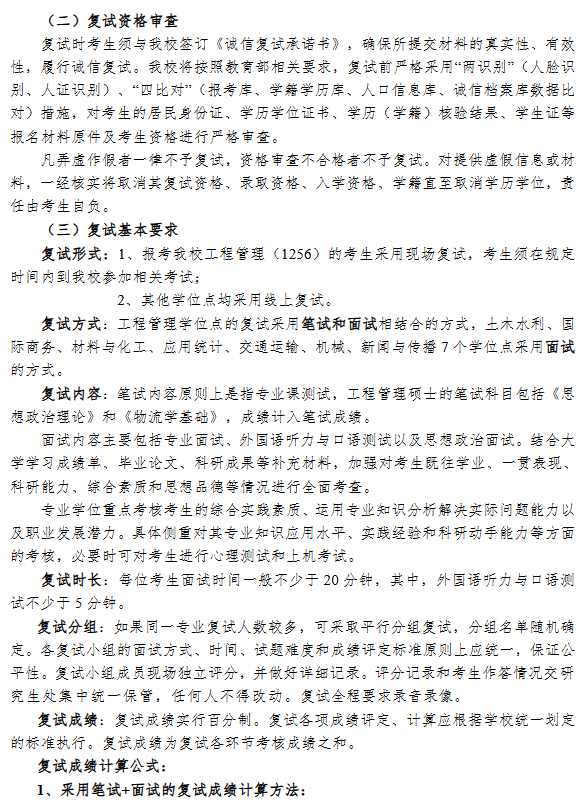
宁波工程学院2026年硕士研究生招生复试录取工作办法


完整内容:https://graduate.nbut.edu.cn/info/1147/1780.htm
以上就是为大家整理的宁波工程学院2026年硕士研究生招生复试录取工作办法的全部内容,如果大家想要了解宁波工程学院研究生复试信息,大家可以继续关注启航教育考研复试栏目,或直接在客服窗口留言咨询。
【27考研辅导课程推荐】:27考研集训课程,VIP领学计划,27考研VIP全科定制套餐(公共课VIP+专业课1对1) , 这些课程中都会配有内部讲义以及辅导书和资料,同时会有教研教辅双师模式对大家进行教学以及督学,并配有24小时答疑和模拟测试等,可直接咨询在线客服老师领取大额优惠券。
热门下载
资料下载
院校解析
真题解析
考研数学
考研英语
考研政治
考研备考