泉州师范学院2026年硕士研究生复试录取办法已公布,大家需要重点关注复试形式(线上/线下)、初复试权重、以及附加材料要求等内容,希望能够帮助大家更高效率地准备考研复试,预祝各位顺利进入理想院校。
泉州师范学院2026年硕士研究生复试录取办法



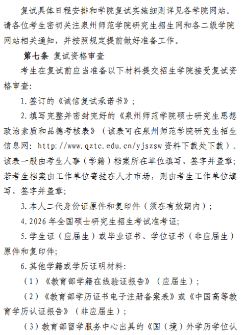
完整内容:https://www.qztc.edu.cn/yjszsw/2026/0325/c882a292126/page.htm
以上就是为大家整理的泉州师范学院2026年硕士研究生复试录取办法的全部内容,如果大家想要了解泉州师范学院研究生复试信息,大家可以继续关注启航教育考研复试栏目,或直接在客服窗口留言咨询。
【27考研辅导课程推荐】:27考研集训课程,VIP领学计划,27考研VIP全科定制套餐(公共课VIP+专业课1对1) , 这些课程中都会配有内部讲义以及辅导书和资料,同时会有教研教辅双师模式对大家进行教学以及督学,并配有24小时答疑和模拟测试等,可直接咨询在线客服老师领取大额优惠券。
热门下载
资料下载
院校解析
真题解析
考研数学
考研英语
考研政治
考研备考