昌吉学院2026年硕士研究生招生复试录取工作办法已公布,其中关于考研复试考什么、考研复试怎么考、考研复试什么时候考等问题,都有详细的解答,希望各位考生认真阅读,预祝各位考生复试顺利。
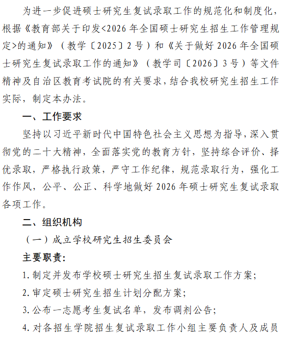
昌吉学院2026年硕士研究生招生复试录取工作办法



完整内容见:https://www.cjc.edu.cn/cjzsw/info/1024/1359.htm
以上就是为大家整理的昌吉学院2026年硕士研究生招生复试录取工作办法的全部内容,如果大家想要了解更多昌吉学院研究生复试信息,大家可以继续关注启航教育考研复试栏目,或直接在客服窗口留言咨询。
【27考研辅导课程推荐】:27考研集训课程,VIP领学计划,27考研VIP全科定制套餐(公共课VIP+专业课1对1) , 这些课程中都会配有内部讲义以及辅导书和资料,同时会有教研教辅双师模式对大家进行教学以及督学,并配有24小时答疑和模拟测试等,可直接咨询在线客服老师领取大额优惠券。
热门下载
资料下载
院校解析
真题解析
考研数学
考研英语
考研政治
考研备考