近年考研竞争日趋激烈,国家线与院校分数线持续波动,备考方向更需精准规划。启航教育结合多年教研数据,深度解析北京中医药大学2026年考研复试笔试参考书目背后的趋势与逻辑,为你厘清复习思路,避开常见误区,用科学方法提升备考效能。
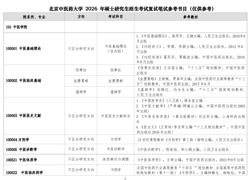
北京中医药大学2026年考研复试笔试参考书目

吉林大学2026年考研复试科目参考书目(生物与农业工程学院)

中国矿业大学安全工程学院2026年考研复试科目参考书目

理论源于实践,方法贵在落实。从今天起,同学们不妨尝试将理论化为实践,逐步优化自己的备考节奏。启航教育将持续为大家提供更多干货内容与贴心辅导,关注启航教育官网,获取最新考研资讯与专项指导,我们一起向梦想进阶!
【27考研辅导课程推荐】:27考研集训课程,VIP领学计划,27考研VIP全科定制套餐(公共课VIP+专业课1对1) , 这些课程中都会配有内部讲义以及辅导书和资料,同时会有教研教辅双师模式对大家进行教学以及督学,并配有24小时答疑和模拟测试等,可直接咨询在线客服老师领取大额优惠券。
热门下载
资料下载
院校解析
真题解析
考研数学
考研英语
考研政治
考研备考