每一份挑灯夜读的坚持,都藏着对未来的笃定;每一次反复刷题的枯燥,都在为考场上的从容铺路。考研不仅是知识的比拼,更是心态与策略的考验。今天,启航教育与你聚焦哈尔滨工业大学未来工学院2026年硕士研究生招生复试参考,分享关键方法与心法,助你化解困惑,行稳致远。
哈尔滨工业大学未来工学院2026年硕士研究生招生复试参考
1、复试由专业综合测试和面试两部分组成。
2、我院考生根据报考时选择的培养学院(学部、校区)、专业(研究方向),参加相应的复试专业综合测试。具体复试专业综合测试日程安排参见相应学科(院)复试方案。
各学院(部)2026年硕士复试参考链接如下:
https://yzb.hit.edu.cn/2026/0102/c8823a385710/page.htm
3、复试面试由未来工学院组织,邀请联培单位和校内专家参与,考核学生如下方面:
1) 外语水平及交流能力;
2) 综合分析逻辑与语言表达能力;
3) 大学学习情况及学习能力;
4) 科技活动与科研创新及实验能力;
5) 其它特长和人文素质;
6) 身心健康状况;
注:面试主要考核学生的自身能力和素质,面试时考生应提供可以证明自己具备各种能力和成绩的有关材料。
4、具体考核形式与内容届时以复试方案为准。
关于云南警官学院2026年硕士研究生招生复试的温馨提示
各位考生:
为便于大家做好复试准备,现将云南警官学院2026年硕士研究生招生复试内容予以公布。
云南警官学院2026年硕士研究生招生复试录取工作均以正式发布的《云南警官学院2026年硕士研究生招生复试录取工作办法》为准。
上述《复试录取工作办法》预计在2026年2月下旬(具体时间以上级部门另行通知为准)公布考生成绩和《2026年全国硕士研究生招生考试考生进入复试的初试成绩基本要求》(国家分数线)后发布,请及时关注学院研究生招生网有关信息。
咨询电话:0871-65138760
云南警官学院研究生部
2026年1月27日
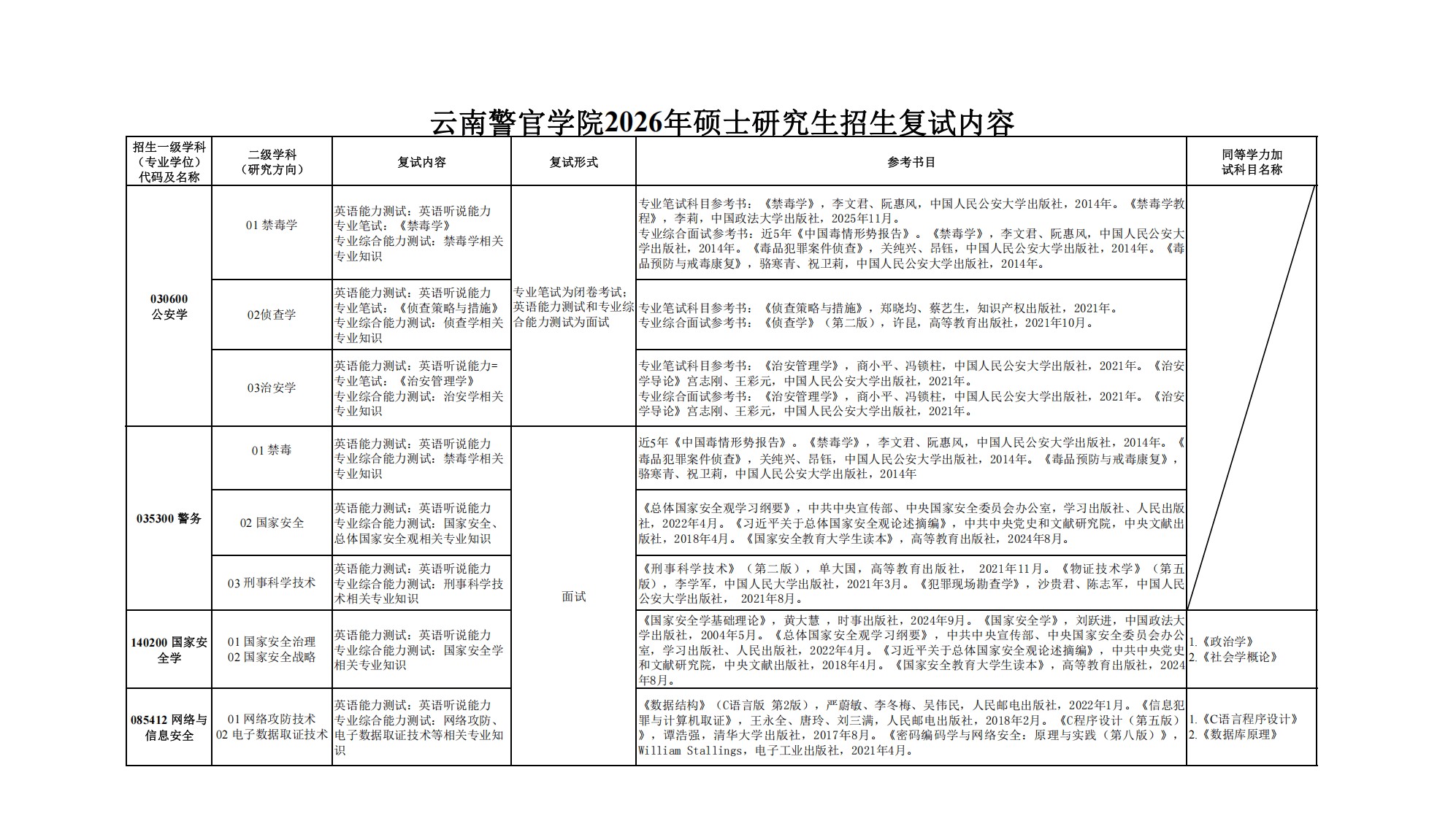
云南警官学院2026年考研复试内容

考研是孤独的征程,但你并非独行者。启航教育愿作你坚实的后盾,无论是疑难解答、规划调整,还是心态疏导,我们始终在这里。愿你保持热爱与耐心,在看似平淡的日复一日中,积蓄蜕变的能量。下一站,我们终将抵达心之所向!
【27考研辅导课程推荐】:27考研集训课程,VIP领学计划,27考研VIP全科定制套餐(公共课VIP+专业课1对1) , 这些课程中都会配有内部讲义以及辅导书和资料,同时会有教研教辅双师模式对大家进行教学以及督学,并配有24小时答疑和模拟测试等,可直接咨询在线客服老师领取大额优惠券。
热门下载
资料下载
院校解析
真题解析
考研数学
考研英语
考研政治
考研备考