正在屏幕前为梦想奋笔疾书的你,或许刚结束一天疲惫的学习,或许在深夜的台灯下感到一丝迷茫。无论此刻你在何处,以何种状态打开这篇文章,都想先对你说一句:辛苦了,但请坚持,你走的每一步都算数。今天,我们想和你坐下来,好好聊一聊关于云南警官学院2026年硕士研究生招生复试相关内容分析这件事。这不仅仅是一个简单的内容梳理,更希望它能为你拨开眼前的迷雾,注入一些前行的力量。我们懂你的焦虑,也相信你的潜力。
关于云南警官学院2026年硕士研究生招生复试的温馨提示
各位考生:
为便于大家做好复试准备,现将云南警官学院2026年硕士研究生招生复试内容予以公布。
云南警官学院2026年硕士研究生招生复试录取工作均以正式发布的《云南警官学院2026年硕士研究生招生复试录取工作办法》为准。
上述《复试录取工作办法》预计在2026年2月下旬(具体时间以上级部门另行通知为准)公布考生成绩和《2026年全国硕士研究生招生考试考生进入复试的初试成绩基本要求》(国家分数线)后发布,请及时关注学院研究生招生网有关信息。
咨询电话:0871-65138760
云南警官学院研究生部
2026年1月27日
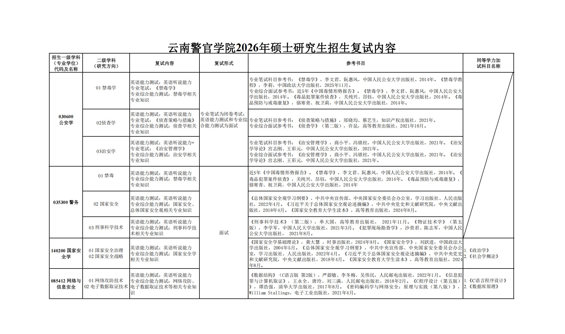
云南警官学院2026年考研复试内容

关于云南警官学院2026年硕士研究生招生复试相关内容分析的探讨到这里就告一段落了,但你的奋斗故事仍在继续。请记住,备考路上,比知识本身更强大的,是你那颗历经挫折却愈发坚定的心。前路漫漫亦灿灿,愿你守护好最初的光亮,最终于顶峰之处,笑看来时路。我们等你凯旋。
【27考研辅导课程推荐】:27考研集训课程,VIP领学计划,27考研VIP全科定制套餐(公共课VIP+专业课1对1) , 这些课程中都会配有内部讲义以及辅导书和资料,同时会有教研教辅双师模式对大家进行教学以及督学,并配有24小时答疑和模拟测试等,可直接咨询在线客服老师领取大额优惠券。
热门下载
资料下载
院校解析
真题解析
考研数学
考研英语
考研政治
考研备考