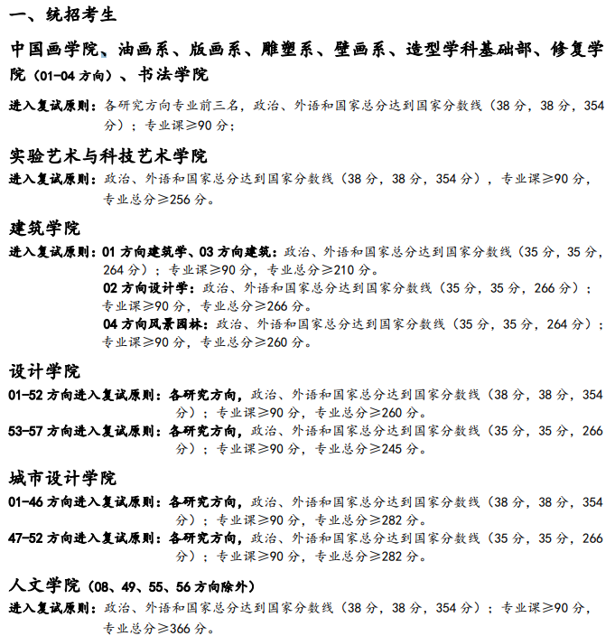
中央美术学院2026年考研复试分数线2026年考研复试分数线已公布,各招生单位陆续进入复试阶段。建议一志愿上线考生密切关注学校研究生院官网及各学院后续发布的复试录取细则,提前准备资格审查材料,按时参加复试。
中央美术学院2026年硕士研究生招生进入复试分数线



在关注目标院校考研复试基本分数线的同时,考生也应该知道复试基本分数线、录取分数线的区别。考研历年分数线、考研择校择专业方面有疑问和需要帮助的考生,大家都可以在客服窗口留言,会有启航教育老师为大家做详细介绍。
【27考研辅导课程推荐】:27考研集训课程,VIP领学计划,27考研VIP全科定制套餐(公共课VIP+专业课1对1) , 这些课程中都会配有内部讲义以及辅导书和资料,同时会有教研教辅双师模式对大家进行教学以及督学,并配有24小时答疑和模拟测试等,可直接咨询在线客服老师领取大额优惠券。
热门下载
资料下载
院校解析
真题解析
考研数学
考研英语
考研政治
考研备考