
直接输入手机网址:
m-jixun.iqihang.com

扫一扫进群

扫一扫关注我们

扫一扫关注我们
| 注册
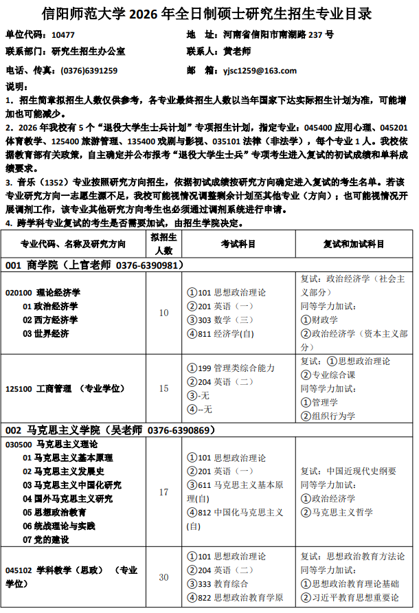
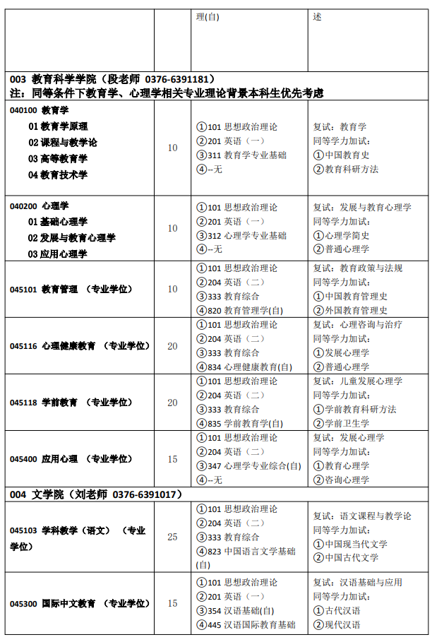
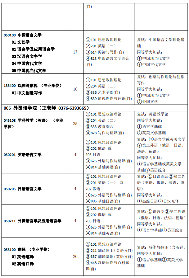
信阳师范大学 2026年 专业目录

2026-04-16

2947
以下是信阳师范大学2026年全日制硕士研究生招生专业目录,各位考生可以重点关注研究生招生专业目录中的招生专业、考试科目、招生人数、初试参考内容等信息,希望可以帮助大家更好地了解 研究生招生信息。
信阳师范大学2026年全日制硕士研究生招生专业目录




完整内容见http://yjs.xynu.edu.cn/info/1008/8112.htm
以上就是信阳师范大学2026年全日制硕士研究生招生专业目录的全部内容了,如果大家想要了解更多研究生招生的信息,大家可以继续关注启航教育研招栏目,或直接在客服窗口留言进行咨询。
【27考研辅导课程推荐】:27考研集训课程,VIP领学计划,27考研VIP全科定制套餐(公共课VIP+专业课1对1) , 这些课程中都会配有内部讲义以及辅导书和资料,同时会有教研教辅双师模式对大家进行教学以及督学,并配有24小时答疑和模拟测试等,可直接咨询在线客服老师领取大额优惠券。
涵盖31省,862所院校,756个专业
为考研学子提供院校咨询专业咨询备考咨询
使用声明:
1.本查询系统的信息主要来源于各研招单位招生网及对外公开的数据、国家官网公布的数据
2.本平台历年高校数据仅供考生参考,如各招生数据与院校公布数据不一致,请以各高校正式公布的数据为准。
同类院校
一对一答疑
首页 | 研究生兼职 | 付款方式 | 集训基地 | 关于我们 | 产品合作 | 网站地图
Copyright©1998-2020 jixun.iqihang.com 京ICP备16065416号-7
北京市启航世纪科技发展有限公司 服务热线:400-108-7500
京公网安备 11010802028430号