
直接输入手机网址:
m-jixun.iqihang.com

扫一扫进群

扫一扫关注我们

扫一扫关注我们
| 注册
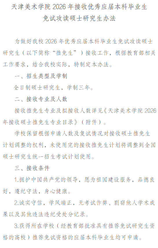
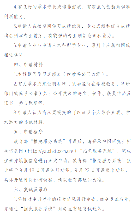
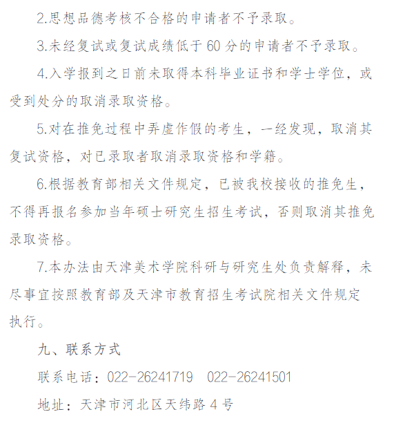
天津美术学院 2026年 免试 办法

2026-02-25

4483
2026年考研的考生们注意啦!接收优秀应届本科毕业生免试攻读硕士研究生办法已经陆续公开了,接下来就需要考生们认真阅读,大家在申请时务必保证联系方式的准确性,必要时记得及时和校方取得联系,所有问题一次解决到位!以下是小编整理的天津美术学院2026年接收优秀应届本科毕业生免试攻读硕士研究生办法,供需要的考生们作为参考。
天津美术学院2026年接收优秀应届本科毕业生免试攻读硕士研究生办法




如果大家想要了解更多研究生报考信息,比如考研分数线、考研报录比、试题难度等,可以继续关注启航教育研招栏目。
【27考研辅导课程推荐】:27考研集训课程,VIP领学计划,27考研VIP全科定制套餐(公共课VIP+专业课1对1) , 这些课程中都会配有内部讲义以及辅导书和资料,同时会有教研教辅双师模式对大家进行教学以及督学,并配有24小时答疑和模拟测试等,可直接咨询在线客服老师领取大额优惠券。
涵盖31省,862所院校,756个专业
为考研学子提供院校咨询专业咨询备考咨询
使用声明:
1.本查询系统的信息主要来源于各研招单位招生网及对外公开的数据、国家官网公布的数据
2.本平台历年高校数据仅供考生参考,如各招生数据与院校公布数据不一致,请以各高校正式公布的数据为准。
首页 | 研究生兼职 | 付款方式 | 集训基地 | 关于我们 | 产品合作 | 网站地图
Copyright©1998-2020 jixun.iqihang.com 京ICP备16065416号-7
北京市启航世纪科技发展有限公司 服务热线:400-108-7500
京公网安备 11010802028430号