
直接输入手机网址:
m-jixun.iqihang.com

扫一扫进群

扫一扫关注我们

扫一扫关注我们
| 注册
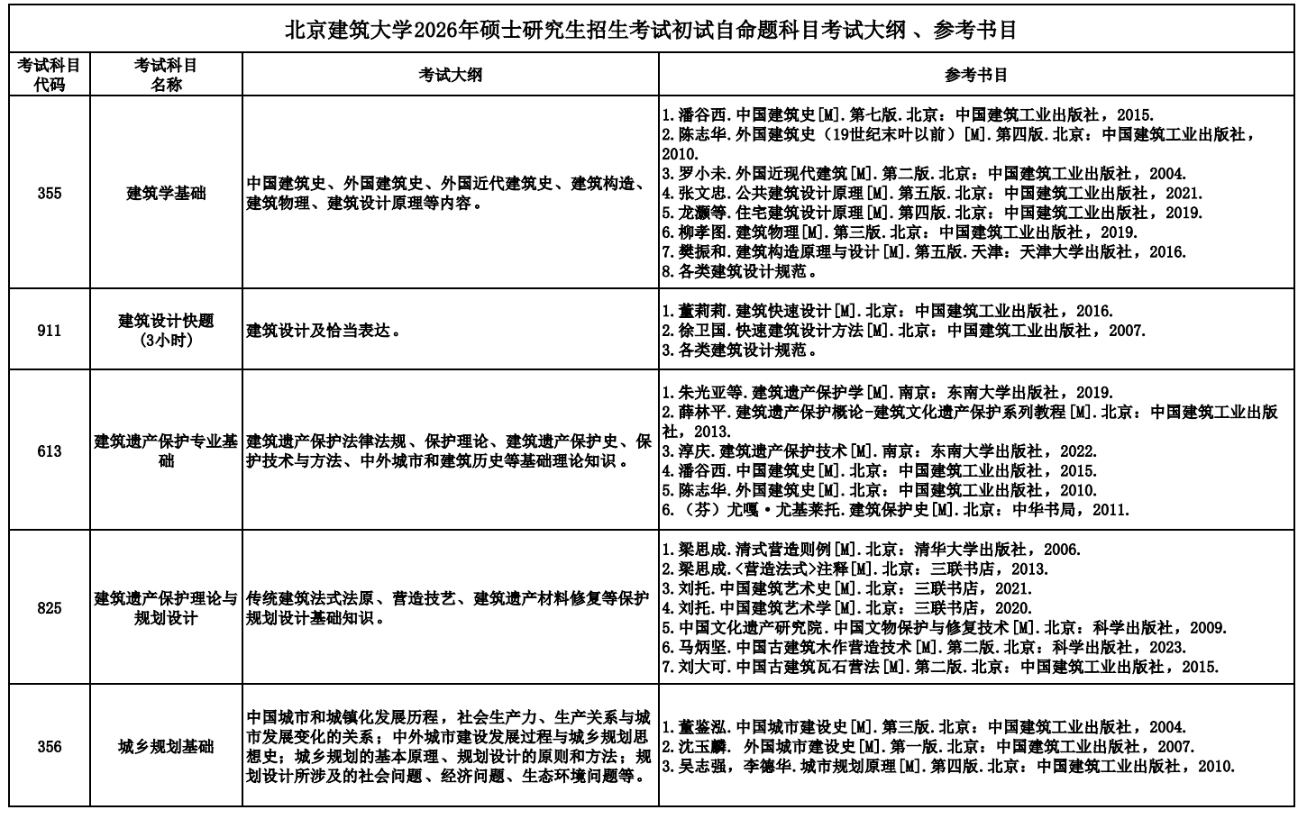
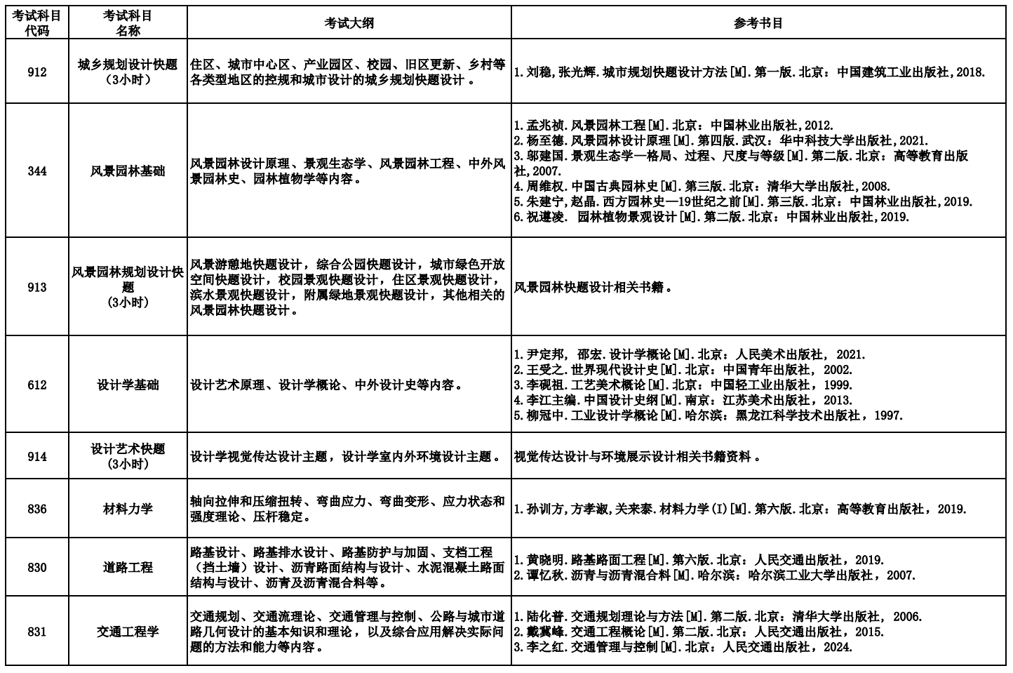
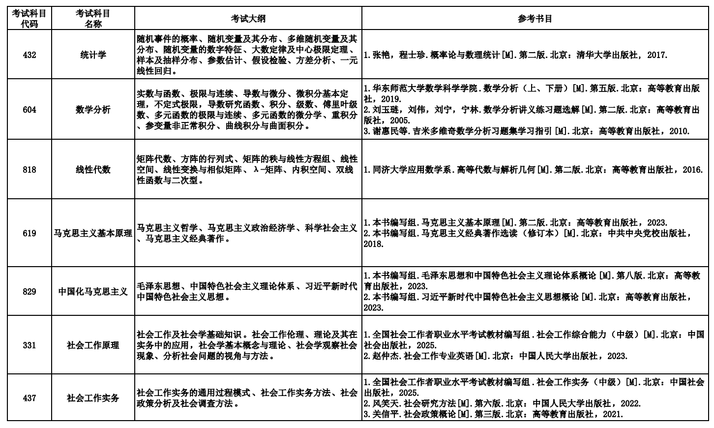
北京建筑大学 2026年 考试大纲与参考书目

2026-01-19

2022
2026年考研即将开始,希望26考研的考生们根据大纲内容进行查漏补缺,27考研的考生们可以根据大纲内容进行备考啦!以下是小编为大家整理的【北京建筑大学2026年硕士研究生招生考试大纲与参考书目】具体内容,希望大家备考顺利哦~
北京建筑大学2026年硕士研究生招生考试大纲与参考书目




以上是小编整理的北京建筑大学2026年硕士研究生招生考试大纲与参考书目内容,预祝同学们考研成功,顺利上岸!
【27考研辅导课程推荐】:27考研集训课程,VIP领学计划,27考研VIP全科定制套餐(公共课VIP+专业课1对1) , 这些课程中都会配有内部讲义以及辅导书和资料,同时会有教研教辅双师模式对大家进行教学以及督学,并配有24小时答疑和模拟测试等,可直接咨询在线客服老师领取大额优惠券。
涵盖31省,862所院校,756个专业
为考研学子提供院校咨询专业咨询备考咨询
使用声明:
1.本查询系统的信息主要来源于各研招单位招生网及对外公开的数据、国家官网公布的数据
2.本平台历年高校数据仅供考生参考,如各招生数据与院校公布数据不一致,请以各高校正式公布的数据为准。
首页 | 研究生兼职 | 付款方式 | 集训基地 | 关于我们 | 产品合作 | 网站地图
Copyright©1998-2020 jixun.iqihang.com 京ICP备16065416号-7
北京市启航世纪科技发展有限公司 服务热线:400-108-7500
京公网安备 11010802028430号