
直接输入手机网址:
m-jixun.iqihang.com

扫一扫进群

扫一扫关注我们

扫一扫关注我们
| 注册
2026年 南京农业大学 报考点网上确认公告

2026-03-17

4115
2026年全国硕士研究生招生考试南京农业大学报考点网上确认公告已发布,各省市及研招院校2026硕士研究生考试报考点网上确认公告陆续发布中。以下是“2026年全国硕士研究生招生考试南京农业大学报考点网上确认公告”内容:
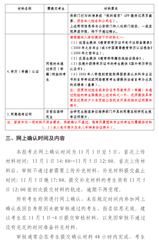
2026年全国硕士研究生招生考试南京农业大学报考点网上确认公告



完整内容见https://zsgz.njau.edu.cn/info/1007/1681.htm
以上就是2026年全国硕士研究生招生考试南京农业大学报考点网上确认公告的所有内容了,想要查询考研报名常见问题、考研初试大纲等信息,请大家继续关注启航教育研招栏目。
【27考研辅导课程推荐】:27考研集训课程,VIP领学计划,27考研VIP全科定制套餐(公共课VIP+专业课1对1) , 这些课程中都会配有内部讲义以及辅导书和资料,同时会有教研教辅双师模式对大家进行教学以及督学,并配有24小时答疑和模拟测试等,可直接咨询在线客服老师领取大额优惠券。
涵盖31省,862所院校,756个专业
为考研学子提供院校咨询专业咨询备考咨询
使用声明:
1.本查询系统的信息主要来源于各研招单位招生网及对外公开的数据、国家官网公布的数据
2.本平台历年高校数据仅供考生参考,如各招生数据与院校公布数据不一致,请以各高校正式公布的数据为准。
首页 | 研究生兼职 | 付款方式 | 集训基地 | 关于我们 | 产品合作 | 网站地图
Copyright©1998-2020 jixun.iqihang.com 京ICP备16065416号-7
北京市启航世纪科技发展有限公司 服务热线:400-108-7500
京公网安备 11010802028430号